公立高校の入試問題ってどんなもの?先輩たちが受けた試験問題を実際に見てみましょう。
「臨海セミナー」の先生による、解説と学習のアドバイス付きです。
試しにチャレンジ、今は正解でなくても大丈夫。
「共通選抜の学力検査問題」のイメージをつかみ、今後の勉強に生かしていきましょう。
■神奈川県公立高校の入試問題と解答・採点表(全教科)はこちらから:よみうり進学メディア
〈2026年度入試〉神奈川県 2026年度 公立高校共通選抜「学力検査問題」「追検査問題」
神奈川の数学は、問1から問3の独立小問集合と、問4から問6の大問で構成されています。
特に問3は難度の高いものが設置されています。実際の2025入試問題を解いてみましょう。


数学は時間との勝負です。正解を求めるために必要な計算や処理の量が多い問題は、当然時間を多く費やします。
問題によっては、選択肢を減らしたらひとまず仮の判断で答えを選んで、後ろの問題を解き終わってから再び取りかかることが大事です。確実に解けた問題をひと通り解き終わった後に検算し、精度を上げることが全体の点数の向上につながります。
また公式を使って面積や体積を求める、関数の問題における座標の代入や直線の式を求めるといった「解答に必要となる数学的な処理」は、正確さもさることながら、速やかに行うことが重要です。学校や家、塾での日々の学習の中で繰り返し取り組むことや、入試形式の問題演習でその処理を効率よく身につけることができます。模擬試験で入試本番に近い形式の問題を解き、その復習を徹底し、入試に向けて準備をしていきましょう。
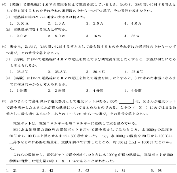
神奈川県の理科は、問1から問4の小問集合と、問5から問8の大問形式の問題で構成されています。特に問5から問8の大問形式の問題では、実験・観察から必要な要素をくみ取り、考察していく力が問われます。実際の2026入試問題を解いてみましょう。


入試で高得点を取るために、まずは知識がないと何も始まりません。入試問題はすべて、基礎知識があるからこそ解けるものです。 学校などで学ぶ1つひとつの知識を大切に覚えましょう 。
入試では複数の知識を結び付けて考える問題や身のまわりの事象についての問題が多く出されます。図や表、グラフから得られる情報から「どの知識を使うのか」「どういった原理に基づいた事象なのか」を素早く正確に判断し、読み取る力が求められています。
知識を身につけただけで満足することなく、入試形式の問題で、解き方や考え方の練習をすることが極めて重要です。ぜひ、模擬試験を積極的に受験してみましょう。模擬試験により得た経験値は、間違いなく今後の受験勉強の糧になっていくはずです。
出題:神奈川県教育委員会 解説:臨海セミナー 柿沼潤先生(数学)/斎藤哲央先生(理科)
(よみうり進学メディア編集部)
☆よみうり進学メディアではX(旧Twitter)で記事更新をお知らせしています☆
X(旧Twitter)のフォローをすると、随時掲載情報が受け取れます。受験情報をお見逃しなく!
■よみうり進学メディアX(旧Twitter)はこちらをクリック
x.com@yag_ysmedia